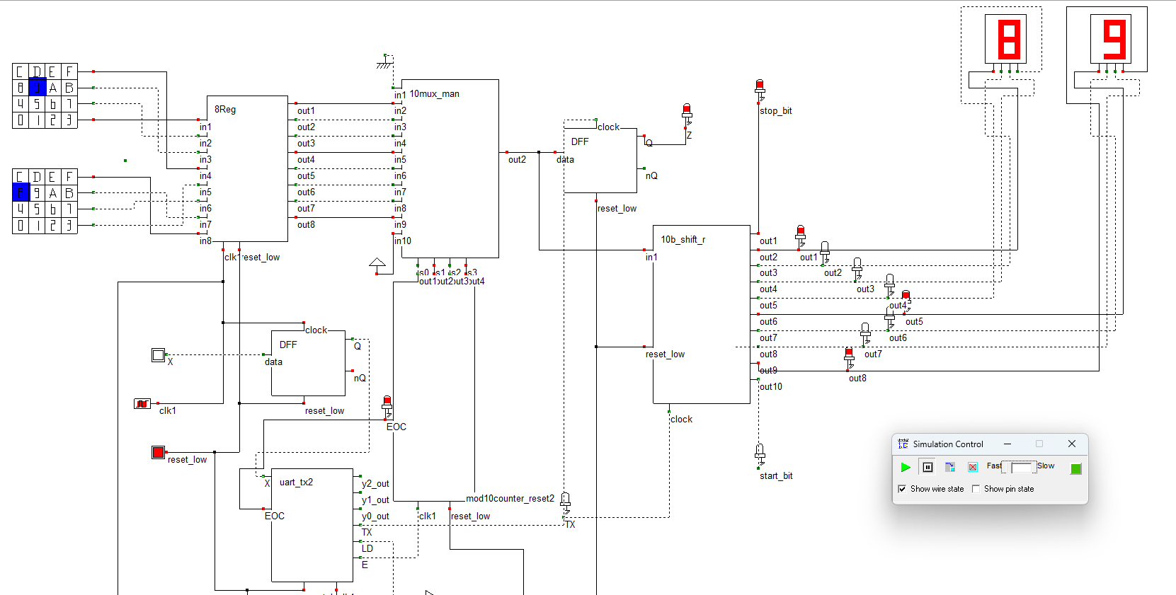
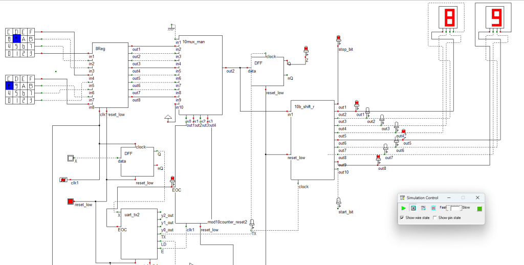
Finished up the semester a few weeks ago now and am recovering from the sprint of creating a UART transmitter in VLSI class. The software was quite buggy and old, but it ended up working.

It was quite fun designing everything from scratch with NPN and PNP transistors. I actually punted on laying this beast out by hand. I did do some layouts by hand though…

I also wrote a paper and a bit skeptical including it in the public, but was a solid week of work. I actually used Word for this instead of LaTeX, because life is too short. My undergrad self would be disappointed. Professor gave me a ninety on it, no notes back 😦
This next semester is Aerial Robotics and some cyber security class. Looking forward to finishing the year and starting on the capstone project for my masters.
Over the past month or two I’ve also been involved with a robotic dog project. Learning ROS2 and fighting with simulators and docker. I’ll post more when there is something. Here is a short video of it walking some way points.


About halfway done with this ROS2 book. Is very good, love that it is in color. GUS pictured above with lidar and thermal cameras
Finally my guitar pedal addiction has been traded for eurorack.

Spending it as fast as I’m making it. Living the dream. See you next time!
